JFT
JFT 減壓坐墊|旗艦款|快速可調軟硬|無需工具|按壓式打氣|42/56 氣囊|黑色/灰色
- Regular price
- NT$ 965.00
- Sale price
- NT$ 965.00
- Regular price
-
NT$ 965.00
Taiwan shipping
Secure payments
Authentic products
分享
產品詳情頁









【創新性注水設計】
如需更細部的充氣及充水步驟,請參考觀看教學視頻: 網址:https://lihi.cc/3zWXB

產品特色
- 減壓技術與流通氣囊設計: JFT 3D充氣減壓坐墊針對長時間坐姿常連續使用的壓力問題,完美避免碰尾椎與臀部疲勞。通過氣囊層均勻分擔壓力,並結合大面積的充氣氣囊與專利氣流設計,能精確降低臀部與坐墊之間的熱能積累,相對減輕疲勞。無變帶來精確的空氣廣流與耐用性,是長期使用的理想選擇。
- 極致透氣性,於夏日保持涼爽: 採用高清纖維的萊卡涼感織維布料,能確保氣流佈置均勻和精確位置。特殊透氣孔設計,使臀部均勻受力,於夏季時尤其保持涼爽,成為長時間坐姿者不可或缺的選擇。
- 安裝簡單,隨時保養: 裝置來自精準設計,配備可調節繩帶,安裝與拆卸更為簡單。遇到明顯渋致或活動之後,只要用清水擦拭,即可保持佈置清潔。耐磨性高,適應於日常多種環境。
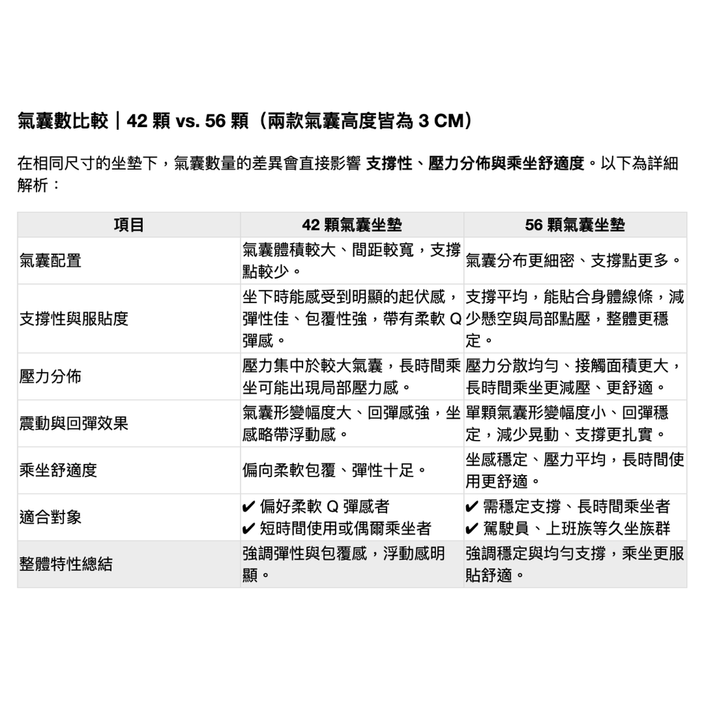
氣囊數比較|42 顆 vs. 56 顆(氣囊高度皆為 3CM)
- 42 顆氣囊:氣囊較大、間距寬,坐感柔軟 Q 彈,支撐點較少,適合短時間乘坐或偏好包覆感者。
- 56 顆氣囊:氣囊分布細密、支撐均勻,能貼合身體、分散壓力,長時間乘坐更穩定舒適。
總結:42 顆著重彈性與包覆;56 顆強調穩定與減壓,適合久坐或長途使用。
規格
- 品牌: JFT
- 品名: 3D充氣減壓坐墊
- 產地: 中國
- 材質: TPU、萊卡涼感織維、聚氧烷發泡棉
- 尺寸: 45 × 40 x 3 cm
- 適合輪椅坐墊尺寸: 18 吋(約 45.7–47 公分),對應市售輪椅常見椅面寬度
- 顏色: 黑色 / 灰色
- 充氣方式: 手動打氣
- 充水方式: 充氣水泵(USB水泵需另外加購)
- 重量: 180g
- 可承重重量: 260 kg

適用族群
- 久坐上班族:在辦公室內長時間工作,減少臀部壓力與尾椎不適。
- 長途駕駛者:駕車過程中緩解久坐疲勞,提升駕駛舒適性。
- 孕婦:減輕腰臀部壓力,提供舒適支撐。
- 老年人:呵護脊椎與臀部健康,預防久坐帶來的疲勞。
- 康復患者:協助減輕久坐導致的壓力性傷害。
多場景應用
- 辦公室:適合長時間使用於座椅,減少久坐疲勞。
- 車內座椅:駕駛、乘客均適用,改善久坐體驗,增強舒適度。
- 輪椅使用:提升坐墊支撐與舒適性,特別適合行動不便人士。
- 戶外活動:野餐、露營、釣魚等場合中,提供舒適的座椅支撐。
- 學生課桌椅:適用於學齡兒童與學生,提升學習時的舒適感。
正品保證|拒絕來路不明
購買 JFT 正品,拒絕來路不明!
市面上充斥著仿冒與無授權販售的商品,看似便宜幾百元,實際卻風險重重——無保固、無售後、無保險保障,品質不穩,用後問題難以申訴,得不償失。
為什麼選擇 JEMIA 最安心
【傑米亞實業有限公司|JEMIA Industrial Co., Ltd.】為 JFT 台灣總代理,所有商品皆由官方直營與授權通路販售,提供正品保證與完善售後。
商品享有非人為損壞一年保固,並投保產品責任險(保單號:1516字第14PD1988號),使用更有保障。
品質與專利技術雙重信任
JFT 系列採用多項專利氣囊減壓技術,經長期測試,兼顧舒適度與耐用性。
建議透過 JEMIA 官網、蝦皮商城、家樂福或授權經銷商購買,確保正品來源、服務完整、安全無虞。
×
商品評價
成為首位評論者
撰寫評分
您對於產品的評價
您對於產品的評論